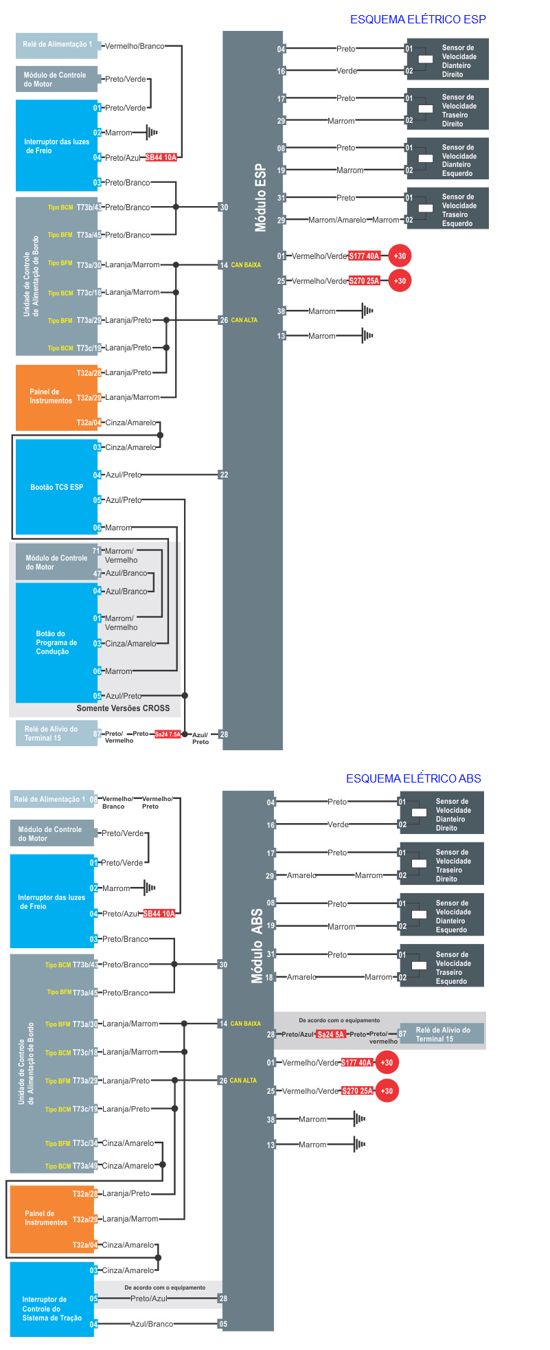
ESQUEMA ELÉTRICO
SENSORES DO SISTEMA