Terminal Conector
 
Especificação
 
Pin No
 
Descrição
 
29
 
IGNIÇÃO 1 (+)
 
Alto nível de tensão de ativação: 
4,5 V <V <16,0 V
Baixo nível de tensão de ativação: 
V <2,4 V
máx. corrente: I <50mA
 
25
 
POS. BATERIA 1. (SOLENÓIDE)
 
Faixa de sobretensão: 17,0 ± 0,5 V
Faixa de tensão de operação:
10,0 ± 0,5 V <V <16,0 ± 0,5 V
Faixa de baixa tensão:
7,0 ± 0,5 V <V <9,5 ± 0,5 V
Máx. atual: I <40A
máx. corrente de fuga: I <0,25mA
 
1
 
POS. BATERIA 2. (MOTOR)
 
Faixa de tensão de operação:
10,0 ± 0,5V <V <16,0 ± 0,5V
Corrente de pico : I <110A
Corrente máxima: I <40A
Corrente de fuga máxima: I <0,25mA
 
38
 
TERRA
 
Corrente nominal: I <550mA
máx. atual: I <40A
 
13
 
TERRA DO MOTOR DA BOMBA
 
Corrente de pico: I <110A
Corrente máxima: I <40A
 
11
 
TERRA DO SENSOR
 
Corrente nominal: I <250mA
 
4
 
SENSOR POWER
 
Capacidade de corrente máxima: I <250mA
Tensão máxima: V_BAT1 -0,8V
 
23
 
INTERRUPTOR DA LUZ DE FREIO
 
Tensão de entrada (baixa): V <2V
Tensão de entrada (alta): V> 6V
máx. Corrente de entrada: I <3mA (@ 12,8V)
 
10
 
ESC ON / OFF SWITCH
 
22
 
INTERRUPTOR DO FREIO DE ESTACIONAMENTO
 
Tensão de entrada (baixa): V <2V
Tensão de entrada (alta): V> 6V
Corrente de entrada máxima: I <5mA (@ 12,8V)
 
28
 
SENSOR FRONT RIGHT OUTPUT
 
Resistência de pull up externa: 1 K? <R
Saída de dever: 50 ± 20%
 
14
 
CAN BUS LINE (LOW)
 
Máx. Corrente de entrada: I <10mA
 
26
 
CAN BUS LINE (HIGH)
 
18
 
SENSOR FRONT LEFT POWER
 
Tensão de saída: V_BAT1 -0,6V ~ V_BAT1 -1,1V
Corrente de saída: Máx 30mA
 
34
 
SENSOR FRONT RIGHT POWER
 
19
 
SENSOR TRASEIRO ESQUERDA POTÊNCIA
 
33
 
SENSOR TRASEIRO POTÊNCIA DIREITA
 
31
 
SENSOR FRONT LEFT SIGNAL
 
Corrente de entrada BAIXA: 5,9 ~ 8,4mA
Corrente de entrada ALTA: 11,8 ~ 16,8mA
Faixa de frequência: 1 ~ 2500Hz Taxa de
entrada: 50 ± 10%
 
21
 
SENSOR FRONT RIGHT SIGNAL
 
32
 
SENSOR TRASEIRO ESQUERDO SINAL
 
20
 
SENSOR TRASEIRO SINAL DIREITO
 
12
 
CAN SENSOR LINE (HIGH)
 
Máx. corrente de entrada: I <10mA
 
24
 
CAN SENSOR LINE (LOW)
 
8
 
HAC RELAY DRIVE
 
Máx. Corrente: I <180mA
Máx. Baixa tensão de saída: V <1,2 V
 
9
 
INTERRUPTOR DE FREIO
 
Tensão de entrada (baixa): V <2V
Tensão de entrada (alta): V> 6V
máx. Corrente de entrada: I <10mA
 
36
 
MONITORAMENTO DE ESTADO DE RELÉ
 

 

 

O sensor G

Descrição
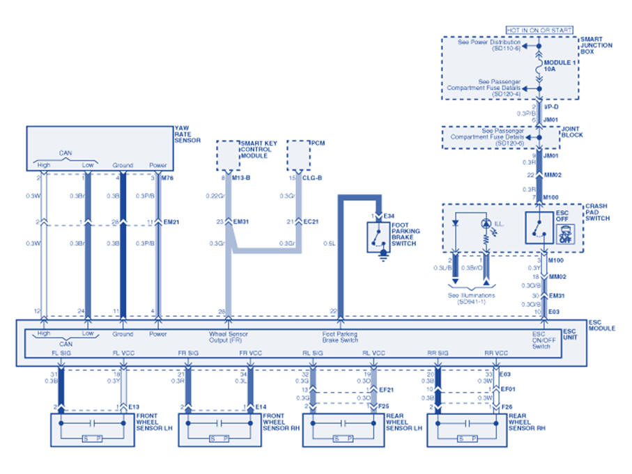
O Sensor do Ângulo de Direção (SAS) é instalado no MDPS (Motor Driven Power Steering) e envia mensagens ao HECU por meio da linha de comunicação CAN.
O SAS é usado para determinar a direção de giro e a velocidade do volante.
O HECU usa os sinais do SAS ao realizar cálculos relacionados ao ESC.
 
Os componentes (sensor do ângulo de direção, sensor de torque, relé à prova de falhas, etc.) do sistema EPS estão localizados dentro da coluna de direção, conjunto de unidade EPS e coluna de direção. O conjunto da unidade EPS não deve ser desmontado para ser inspecionado

 

 

Nova pagina 1